|
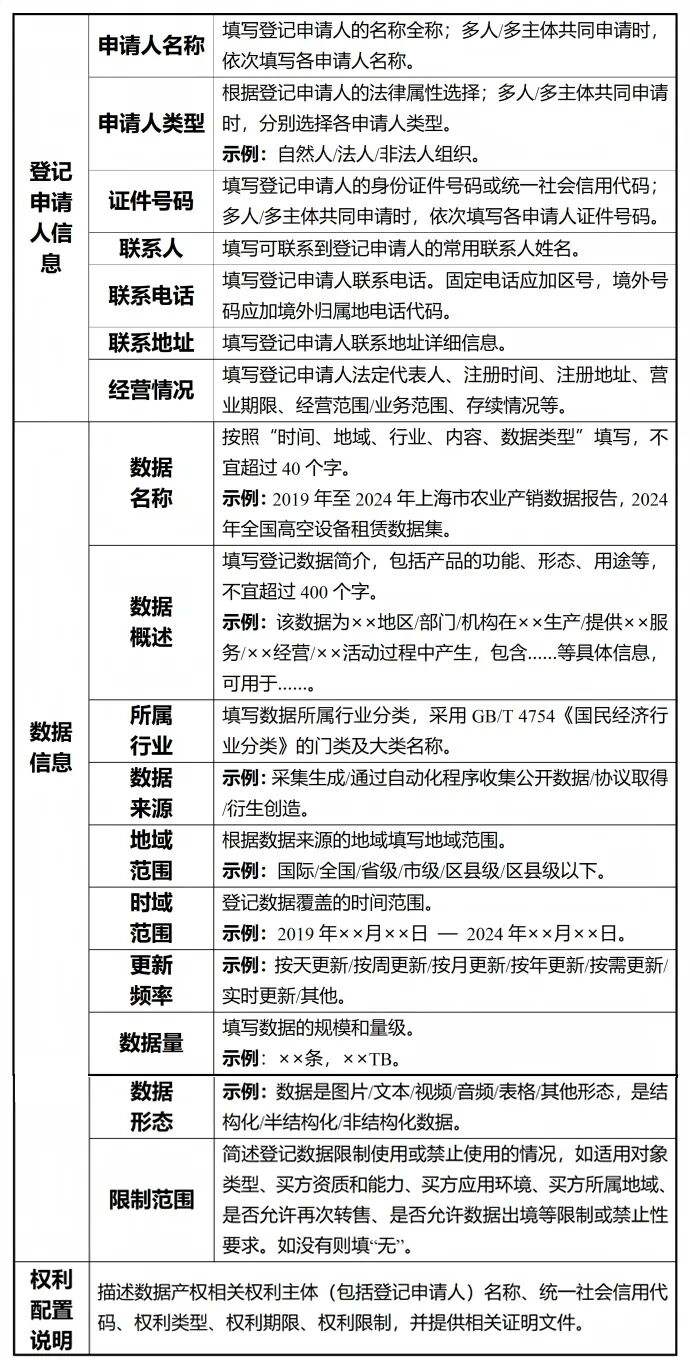
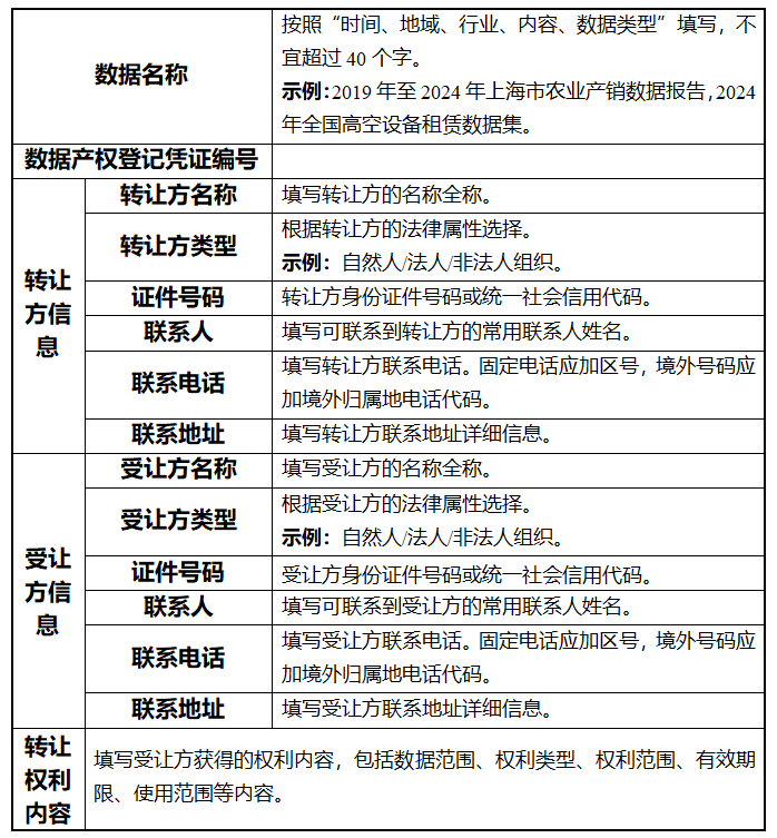
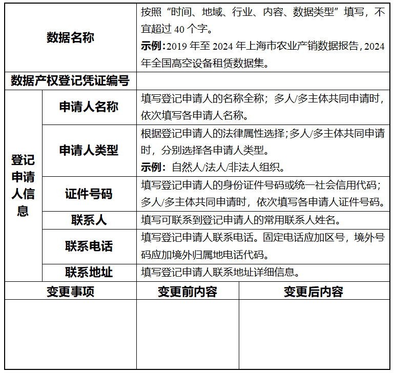
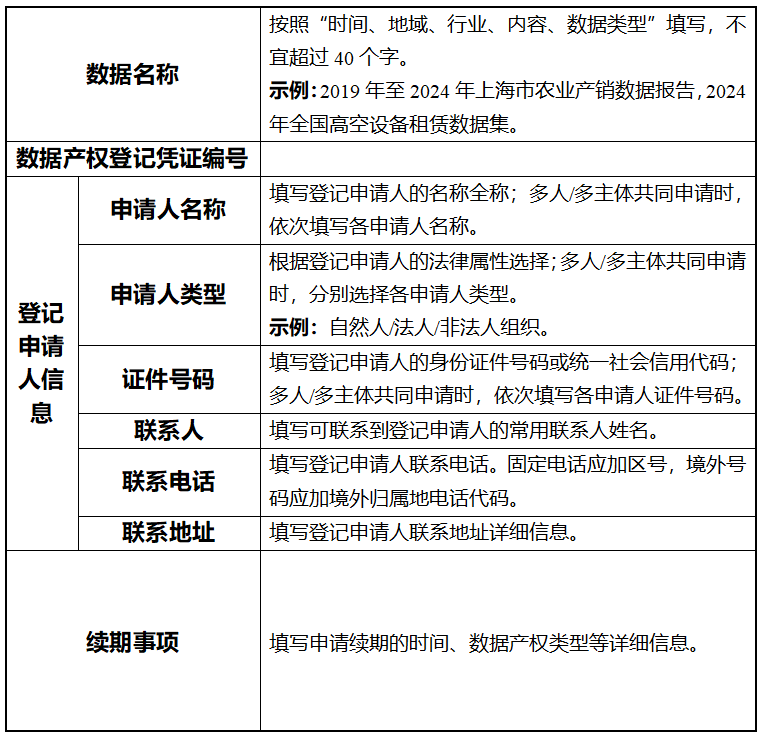
新京报讯 据国度数据局官微音讯,为贯彻落实党中央、国务院对于加速构建数据基础轨制的决策部署,拔擢天下一体化数据阛阓,咱们斟酌草拟了《数据产权登记服务携带(试行)》(公开征求认识稿),现向社会公开征求认识。 这次征求认识的时代为2026年4月3日至2026年4月19日。宽贷社会各界东说念主士建议认识,请通过电子邮件方式将认识发送至zhidujianshechu@nda.gov.cn,并注明单元称呼、姓名和说合方式。下一步,咱们将通过试点方式推动落实。 感谢您的参与和支捏! 国度数据局详尽司 2026年4月3日 附件 数据产权登记服务携带(试行)(公开征求认识稿) 第一章 总则 第一条 制定主见 为建立健全数据产权轨制,构建天下统一的数据产权登记体系,拔擢天下一体化数据阛阓,根据《中华东说念主民共和国民法典》《中华东说念主民共和国数据安全法》等法律法例,制定本携带。 第二条 适用范围 中华东说念主民共和国境内开展的数据产权登记行为过甚管制参照本携带进行。 本携带适用于数据资源、数据居品等种种形态数据的数据产权登记。 第三条 用语含义 本携带所称数据产权,是指权利东说念主对特定数据享有的财产性权利,包括数据捏有权、数据使用权、数据蓄意权等。 本携带所称数据捏有权,是指权利东说念主自行捏有或委用他东说念主代为捏有正当获取的数据的权利。 本携带所称数据使用权,是指权利东说念主通过加工、团员、分析等方式,将数据用于优化分娩蓄意、形成繁衍数据等的权利。 本携带所称数据蓄意权,是指权利东说念主通过转让、许可、出资或照章建造担保等有偿或无偿的方式对外提供数据的权利。 本携带所称数据产权登记,是指数据产权登记机构按照本携带对数据的姿色、开首、权利内容等进行审查,纪录数据权利包摄等信息,并出具登记凭证的行动。 本携带所称登记机构,是指由国度数据管制部门彩选确定,纳入天下数据产权登记机构目次,开展数据产权登记行为的法东说念主。 本携带所称登记肯求东说念主,是指向登记机构肯求办理数据产权登记的当然东说念主、法东说念主和违法东说念主组织。 第四条 登记原则 开展数据产权登记行为应当治服对等自发、程序统一、公说念诚信、方便高效的原则。 第五条 管制职责 国度数据管制部门认真天下数据产权登记联系管制服务。具体职责包括:建立健全天下统一的数据产权登记轨制,试点完善数据产权登记机构监管法则、登记细目等;指导和监督天下的数据产权登记行为;管制国度数据产权登记服务平台;法律法例划定的其他职责。 省级数据管制部门认真本行政区域内的数据产权登记联系管制服务。具体职责包括:推选本行政区域内的登记机构;指导和监督本行政区域内的数据产权登记行为;法律法例划定的其他职责。省级数据管制部门可委用市级数据管制部门开展具体服务。 第六条 登记平台 国度数据产权登记服务平台面向天下,提供统一的数据产权登记公示、登记扫尾查询核验、异议肯求等服务,复旧登记机构管制等事宜。 第二章 登记机构 第七条 登记机构的基本条目 登记机构应当具备以下基本条目: (一)在中华东说念主民共和国境内照章竖立、运营景况精真金不怕火的企行状单元等法东说念主,其中,企业法东说念主的实缴注册成本不得低于一亿元; (二)有固定办公场面及自傲业务需求的基础设施; (三)有二年以上数据畅通服务陶冶; (四)有完善的治理结构、登记业务管制轨制、数据安全管制轨制、数据安全风险处置预案和服务退出保险预案; (五)配备专职审查团队,专职审查团队成员应当具备数据、法律等联系范围的专科天禀和三年以上服务陶冶; (六)建成复旧数据产权登记业务的信息系统,完成信息系统蓄积安全等第保护三级或以上备案,具备与国度数据产权登记服务平台对接的基础条目; (七)近三年内无不梗直竞争、蓄意尽头等行动,且无紧要犯法违纪记录。 第八条 登记机构彩选的原则 登记机构经省级数据管制部门推选,由国度数据管制部门彩选确定。彩选确定的登记机构,纳入天下数据产权登记机构目次,向社会公开,并接入国度数据产权登记服务平台。 第九条 登记机构彩选的递次 省级数据管制部门应当按下列要求开展推选服务: (一)组织有条目的企行状单元等法东说念主进行申诉; (二)进行材料初审、群众评审、集体决策等,确定推选名单,并提交至国度数据管制部门。 经国度数据管制部门彩选确定为登记机构的,由省级数据管制部门组织其在国度数据产权登记服务平台提交登记机构信息。 第十条 登记机构开展登记业务的一般要求 登记机构可天下执业。登记机构应当按照以下要求开展登记业务: (一)公开、公说念、自制地开展数据产权登记; (二)妥善保存登记长途,保存期限不得少于二十年; (三)实时、准确公开数据产权登记历程、收费圭臬、投诉渠说念等,提高服务透明度,秉承社会监督; (四)运营和鄙吝复旧数据产权登记业务的信息系统,并作念好与国度数据产权登记服务平台的对接; (五)建立信息报送轨制,按照数据管制部门要求实时报送数据产权登记联系情况; (六)对登记肯求东说念主提供的材料承担守密义务,并遴荐必要措施保险数据安全,不得裸露和违法使用; (七)不得开展影响登记自制性、寂寥性的行为,不得从事以谋利为主见的数据提供行为,不得作为登记肯求东说念主在本登记机构肯求登记; (八)应戮力提高登记服务智商,诬捏登记成本,为登记肯求东说念主提供价钱合理的登记服务,不得强制绑缚其他收费表情。 第十一条 登记机构的管制 省级数据管制部门应当加强对登记机构的管制,可基于监管需要,以督导、约谈等方式指导登记机构照章依规开展数据产权登记业务;对登记机构犯法违纪开展数据产权登记业务的情况,应会同联系部门赐与核查,遴荐灵验措施,妥善处置;对涉嫌积恶的踪影,应照章移送联系部门处理。 登记机构住所地省级数据管制部门对登记机构进行日常管制,秉承并处理社会公众对登记行为建议的认识。登记机构他乡执业时存在犯法违游记动的,由执业地省级数据管制部门商住所地省级数据管制部门协同管制。存在不同认识且经协商无法达成一致的,由国度数据管制部门指导处分。 国度数据管制部门制定登记机构年度考查圭臬,对考查情况进行检察。登记机构应当于每年3月31日前向其住所地省级数据管制部门答复上一年度数据产权登记业务开展情况,并确保所报长途信得过、准确、完好。登记机构住所地省级数据管制部门对登记机构进行年度考查,并于每年4月30日前将考查扫尾和联系材料报送国度数据管制部门。 第十二条 登记机构的信息变更 登记机构有以下情形之一的,应在五个服务日内报省级数据管制部门,经审核证实后,于五个服务日内在国度数据产权登记服务平台更新: (一)称呼变更的; (二)住所变更的; (三)企业法东说念主的注册成本变更的; (四)法定代表东说念主或企业法东说念主的控股股东、现实适度东说念主变更的; (五)其他可能影响登记业务平日开展的紧要事项。 第十三条 登记机构的退出 登记机构退出数据产权登记业务的,应当提前二个月以上向其住所地省级数据管制部门答复,提交退出有推敲。登记机构住所地省级数据管制部门应当自收到登记机构的答复及退出有推敲之日起二十个服务日内,对退出有推敲作出决定;同意退出的,应当自同意退出之日起五个服务日内将联系情况报送国度数据管制部门。国度数据管制部门审核同意后,通过国度数据产权登记服务平台向社会公布,并调度天下数据产权登记机构目次。 登记机构退出数据产权登记业务的,登记机构法东说念主也曾存续的,由其保存长途,并承担相应服务;登记机构被合并的,由合并后存续的机构约略新设的机构保存长途,并承担相应服务;登记机构歇业或拆伙的,由省级数据管制部门指定其他机构代为保存数据产权登记长途,并妥善处理联系事宜。 登记机构退出数据产权登记业务的,其开展数据产权登记业务时代所核发的数据产权登记凭证不受影响。 第三章 登记递次 第十四条 登记递次 数据产权登记按照肯求、受理、审查、公示、异议处理、信息存证、凭证核发等递次开展。 第十五条 登记对象 能在阛阓中畅通的数据,均可开展数据产权登记。触及群众数据资源的,按照以下情形处理: (一)党政机关在照章履行职责过程中采集和产生的种种数据,以及基于履行职责需要,委用或授权其他企行状单元代为采集的数据,不进行数据产权登记; (二)群众数据资源授权运营后,对于开荒形成的群众数据居品和服务,应在群众数据资源登记平台完成登记后,开展数据产权登记; (三)给水、供气、供热、供电、群众交通等公用企行状单元,在提供群众服务过程中产生的数据,除另有划定外,可进行数据产权登记。 第十六条 登记肯求 登记肯求东说念主根据自发原则,自行约略委用他东说念主向登记机构肯求数据产权登记,应提交登记肯求表,以及数据开首、数据产权包摄等佐证材料。提交的材料应当信得过、准确、完好,不得有伪善纪录、误导性叙述或紧要遗漏。 第十七条 登记受理 登记机构收到数据产权登记肯求材料,应当按照下列情况办理,并于三个服务日内奉告受理扫尾: (一)肯求材料诞妄、不都全约略不安妥划定的,应当书面奉告不予受理并一次性奉告需要补正的一齐材料及补正期限;登记肯求东说念主未如期补正的,视为未建议肯求; (二)肯求材料都全、安妥划定的,约略按照要求提交一齐补正材料的,应当受理并书面奉告登记肯求东说念主。 登记机构无梗直原理不得拒却受理。受理登记肯求的时代为登记机构奉告登记肯求东说念主受理之日。 登记机构未按照前述划定书面奉告登记肯求东说念主不予受理的,视为受理。奉告期限届满后的第一个服务日视为受理登记之日。 第十八条 登记审查原则 登记机构受理数据产权登记肯求后,应当对数据姿色的准确性、数据开首的合规性、数据产权的明确性等进行合理审慎的审查。登记机构不错要求登记肯求东说念主补充佐证材料,必要时不错向锋利关系东说念主或其他联系主体核实。 第十九条 数据姿色准确性审查 登记机构审查数据姿色准确性时,应要点审查数据称呼是否纯粹、准确、无歧义。数据称呼原则上包含时代、地域、行业、内容、数据类型等。 第二十条 数据开首合规性审查 登记肯求东说念主对犯法违纪获取的数据不享额外据产权。登记机构审查数据开首合规性时,应审查以下情况: (一)对于采集生成的数据,应审查采集行动是否正当合规; (二)对于条约取得的数据,应审查联系条约中是否商定登记肯求东说念主享有联所有这个词据产权; (三)对于通过自动化递次采集的公开数据,应审查登记数据是否属于公开数据,登记肯求东说念主采集数据的妙技、方式是否正当合规; (四)对于繁衍创造的数据,率先审查登记肯求东说念主是否享有原始数据的使用权;其次审查联系条约中是否商定繁衍数据的产权包摄,若无明确商定,则审查与原始数据在内容、款式、结构等方面是否存在现实性权贵各异,是否具有权贵高于原始数据的价值; (五)对于触及个东说念主信息的数据,开云体育官方网站应审查获取数据是否安妥《中华东说念主民共和国个东说念主信息保护法》等法律法例要求; (六)对于触及蹙迫数据的数据,应审查获取数据是否安妥《中华东说念主民共和国数据安全法》等法律法例要求。 第二十一条 数据产权明确性审查 登记机构应按下列要求审查数据产权明确性: (一)数据处理者对其在自己或共同参与的分娩蓄意行为中,不违背法律法例、合同商定前提下采集生成的数据,可登记捏有权、使用权、蓄意权; (二)种种主体基于民事合同授权他东说念主采集由其促成产生数据的,有权获取或复制滚动联所有这个词据,可登记捏有权、使用权、蓄意权; (三)当然东说念主对其正当采集、生成、获取的数据,可登记捏有权、使用权、蓄意权; (四)数据处理者落实国度数据分类分级保护轨制要求,对在不违法侵入他东说念主蓄积、不侵略蓄积服务平日开动、不袭击灵验本事措施、不损伤个东说念主和组织正当权益前提下通过自动化递次采集的公开数据,可登记捏有权和使用权;对在空虚质性替代被采集方居品和服务等的前提下形成的数据居品,可登记捏有权、使用权、蓄意权; (五)多个数据处理者相助推动数据交融开荒的,应按照合同商定登记联系权利;对已交融数据,合同对数据产权未商定或商定不解确的,各参与方均可登记捏有权、使用权,在征得其他参与方同意的前提下可登记蓄意权; (六)数据处理者对其享有使用权的数据,在保护各方正当权益前提下,通过利用专科常识加工、建模分析、要津信息索求等方式好意思满数据内容、款式、结构等现实改变,从而权贵晋升数据价值,形成繁衍数据的,可登记该繁衍数据的捏有权、使用权、蓄意权; (七)委用他东说念主处理数据的,除法律另有划定或合同另有商定外,受托东说念主对委用处理的原始数据、过程数据、扫余数据等,不能登记捏有权、使用权、蓄意权。 捏有权、使用权、蓄意权相互寂寥,团结权利东说念主可一齐享有,也可享有其中一项或多项权利;对于团结数据的团结权利,不同权利东说念主可同期享有且互不摈斥。 第二十二条 不予登记的情形 经审查有下列情形之一的,登记机构应当不予登记,并书面奉告登记肯求东说念主: (一)数据触及国度安全、国度高明等; (二)数据开首违背法律、行政法例划定; (三)数据存在尚未处分的数据权属纠纷; (四)登记肯求东说念主避讳信得过情况或提供伪善讲解; (五)法律、行政法例划定不予登记的其他情形。 第二十三条 权利扫尾的纪录 数据产权的利用受到以下扫尾的,应当以备注的方式赐与纪录: (一)数据产权的利用期限、利用条目等有商定的; (二)东说念主民法院、东说念主民检察院、公安机关过甚他有权机关照章实施的查封等保全措施; (三)行政垄断部门因鄙吝国度安全、群众利益作念出的临时管制措施; (四)登记机构以为有必要纪录的其他事项。 第二十四条 登记公示 不存在第二十二条情形的,登记机构应当将登记肯求东说念主信息、数据称呼、数据概述、权利扫尾的纪录等在国度数据产权登记服务平台进行公示。有梗直原理的,登记肯求东说念主不错向登记机构肯求不公示,由登记机构蚁集现实情况确定。 公示期为五个服务日,自国度数据产权登记服务平台发布公示内容之日起计较。 第二十五条 公示时代的异议处理 对公示内容建议异议的,应当提供异议原理和联系材料。登记机构自收到异议之日起十个服务日内对异议进行造访,不错要求登记肯求东说念主解释讲解,并实时作出处理决定。 在公示期内发现不应登记的,登记机构应行为出不予登记的决定。 第二十六条 登记信息存证 登记机构应当在国度数据产权登记服务平台上对登记过程中的蹙迫事项和登记扫尾进行存证,包括但不限于登记肯求东说念主基本信息、数据基本情况、权利内容、权利扫尾等,确保登记信息不能改削、登记过程可追忆、登记内容可查抄。登记肯求东说念主可自发提供数据水印、数据指纹等,供登记机构进行存证。登记事项自登记信息存证时完成登记。 第二十七条 凭证核发 登记机构完成登记时,应当按照国度数据产权登记服务平台提供的统不异式、统一编码要求制发凭证,并加盖登记机构的登记专用章(凭证样例及编码法则见附件6)。登记凭证内容与国度数据产权登记服务平台上存证的信息不一致的,以后者为准。 数据产权登记凭证自核发之日起奏效,灵验期一般不非常五年。需要续期的,应当办理续期登记。 第二十八条 登记时限 登记机构应当自受理登记肯求之日起十个服务日内办结数据产权登记手续。因数据开首复杂、数据限度稠密等需要延伸的,可恰当延伸,延伸时代最长不得非常十个服务日。荧惑登记机构优化更正登记服务,提高登记效果,缩小登记时限。 登记过程中补充佐证材料、公示、异议处理的时代不计入前款划定的期限。 第二十九条 登记完成后的异议处理 异议肯求东说念主以为数据产权登记存在权属争议或登记诞妄的,可通过国度数据产权登记服务平台向登记机构建议异议。建议异议需要提交异议肯求书、初步把柄等材料。 登记机构审查异议材料是否都全,材料都全的,应于收到材料后的五个服务日内书面禀报登记肯求东说念主。 登记肯求东说念主招供异议内容的,登记机构应当按递次变更登记内同意刊出登记。 登记肯求东说念主不招供异议内容的,应当向登记机构提交联系讲解材料,登记机构不错要求登记肯求东说念主、异议肯求东说念主配合开展造访,并建议异议处表面断。登记肯求东说念主、异议肯求东说念主招供处表面断的,登记机构应当根据处表面断相应处置。 登记肯求东说念主、异议肯求东说念主对登记机构的处表面断招架的,不错按商定向仲裁机构肯求仲裁或向东说念主民法院拿告状讼。登记机构应当根据东说念主民法院、仲裁机构的生师法律晓谕进行处置。荧惑有条目的方位数据管制部门提供合伙服务。 第三十条 登记长途的查询 登记肯求东说念主、锋利关系东说念主不错照章查询、复制必要的数据产权登记长途,登记机构应当提供。 联系国度机关不错依照法律、行政法例的划定查询、复制与造访处理事项联系的数据产权登记长途。 查询、复制数据产权登记长途的单元、个东说念主应当向登记机构讲解查询、复制主见,不得将获取的登记长途用于其他主见;未经权利东说念主同意,不得裸露获取的登记长途。 第三十一条 登记凭证的使用和天下互认 在以下行为中,数据产权登记凭证不错作为数据产权包摄和内容的讲解: (一)在数据畅通来去中,将数据产权登记凭证作为数据产权的讲解; (二)开展数据入表、融资、入股等行为时,将数据产权登记凭证作为正当领有或适度数据的讲解; (三)在数据联系争议及纠纷的处分中,将数据产权登记凭证作为权属认定的把柄; (四)在数据企业拔擢认定等支捏计谋中,将数据产权登记凭证作为判断企业数据情况的讲解。 荧惑登记机构加强数据产权登记与数据质地评估、价值评估等的业务协同,在不影响登记自制性、寂寥性的前提下,为阛阓提供全历程服务。 数据畅通服务机构在提供服务时,应当采信按照本携带核发的登记凭证,无梗直原理,不得肖似审查、肖似收取用度。 第四章 登记类型 第三十二条 登记类型 数据产权登记包括初度登记、转让登记、变更登记、续期登记和刊出登记。 第三十三条 初度登记 初度登记是指登记肯求东说念主在登记机构对特定数据的数据产权进行的第一次登记。 肯求办理初度登记的,登记肯求东说念主应当提交初度登记肯求表(参考模板见附件1)、登记肯求东说念主身份佐证材料、数据产权正当取得的佐证材料,以及数据样例和数据姿色等材料。 对团结数据,办理初度登记后才不错办理其他类型登记,其他登记类型由办理初度登记的机构办理。 第三十四条 转让登记 转让方已进行初度登记,享额外据捏有权、使用权、蓄意权,拟将一齐或部分数据产权滚动给受让方,且自己不再保留的,转让方、受让方共同肯求转让登记。 肯求转让登记的,登记肯求东说念主应当提交转让登记肯求表(参考模板见附件2)、转让合同、初度登记凭证等材料。登记机构受理转让登记并审查通过的,应当相应调度转让方的数据产权登记凭证。 第三十五条 变更登记 不触及权利主体、数据开首、权利类型等紧要事项变更,有以下情形的,登记肯求东说念主不错肯求变更登记: (一)肯求东说念主身份信息,如称呼、法定代表东说念主、地址等变更; (二)数据姿色信息、数据时代跨度等情况有误或发生变化。 肯求变更登记的,登记肯求东说念主应当提交变更登记肯求表(参考模板见附件3)、初度登记凭证、变更内容佐证材料等。 第三十六条 续期登记 数据产权登记凭证灵验期届满前六个月以内,登记肯求东说念主不错向登记机构肯求续期登记。数据产权登记凭证的灵验期届满且未肯求续期登记的,登记凭证自动失效。 肯求续期登记的,登记肯求东说念主应当提交续期登记肯求表(参考模板见附件4)、初度登记凭证等。 第三十七条 刊出登记 有以下情形的,登记机构对已登记数据产权进行刊出登记: (一)登记肯求东说念主肯求刊出; (二)因数据捐躯等导致原权利东说念主的数据产权消散; (三)按照异议处理扫尾等,应当刊出; (四)法律、行政法例划定的其他情形。 肯求刊出登记的,登记肯求东说念主应当提交刊出登记肯求表(参考模板见附件5)、初度登记凭证以及登记机构要求提供的其他材料。登记机构发现登记凭证应当刊出的,不错主动刊出,并以恰当方式奉告原登记肯求东说念主。 第五章 法律服务 第三十八条 登记机构的服务 登记机构对登记扫尾的准确性照章承担服务。登记机构过甚服务主说念主员存不才列行动之一,情节较轻的,由登记机构住所地省级数据管制部门责令限期改正,并暂停其在国度数据产权登记服务平台发布登记信息;情节严重或拒不改正的,移出天下数据产权登记机构目次;组成犯法积恶的,照章承担相应的服务: (一)因挑升约略紧要异常,对不安妥登记条目的登记肯求赐与登记或登记诞妄的; (二)改削、毁损、伪造数据产权登记信息和登记凭证的; (三)裸露数据产权登记长途、登记信息等,损伤国度安全、群众利益、他东说念主正当权益的; (四)存在其他犯法违游记动的。 登记机构实施上述行动,给他东说念主形成损伤的,照章承担损伤补偿等服务。登记机构承担服务后,有其他服务东说念主的,不错照章向其他服务东说念主追偿。 第三十九条 登记肯求东说念主的服务 登记肯求东说念主存不才列行动之一,给他东说念主形成损伤的,照章承担损伤补偿等民事服务;组成犯法积恶的,照章承担相应的服务: (一)遴荐避讳信得过情况、提供伪善材料等糊弄妙技骗取登记的; (二)挑升通过肖似登记,牟取不梗直利益的; (三)损伤国度安全、群众利益、他东说念主正当权益的; (四)存在其他犯法违游记动的。 第四十条 数据管制部门服务主说念主员的服务 数据管制部门的服务主说念主员在管制数据产权登记行为中销耗权利、疏漏服务、凹凸其手的,照章依规承担相应的处罚或政务处分;组成积恶的,照章承担贬责。 第六章 附则 第四十一条 与其他登记的持续 在本携带扩充前,已完成其他类型数据登记,联系审查事项与本携带要求一致的,登记机构可蚁集具体情况,简化审查递次。 第四十二条 “以上”“以内”的含义 本携带所称“以上”“以内”,包含本数。 附件1 初度登记肯求表(参考模板)
附件2 转让登记肯求表(参考模板)
附件3 变更登记肯求表(参考模板)
附件4 续期登记肯求表(参考模板)
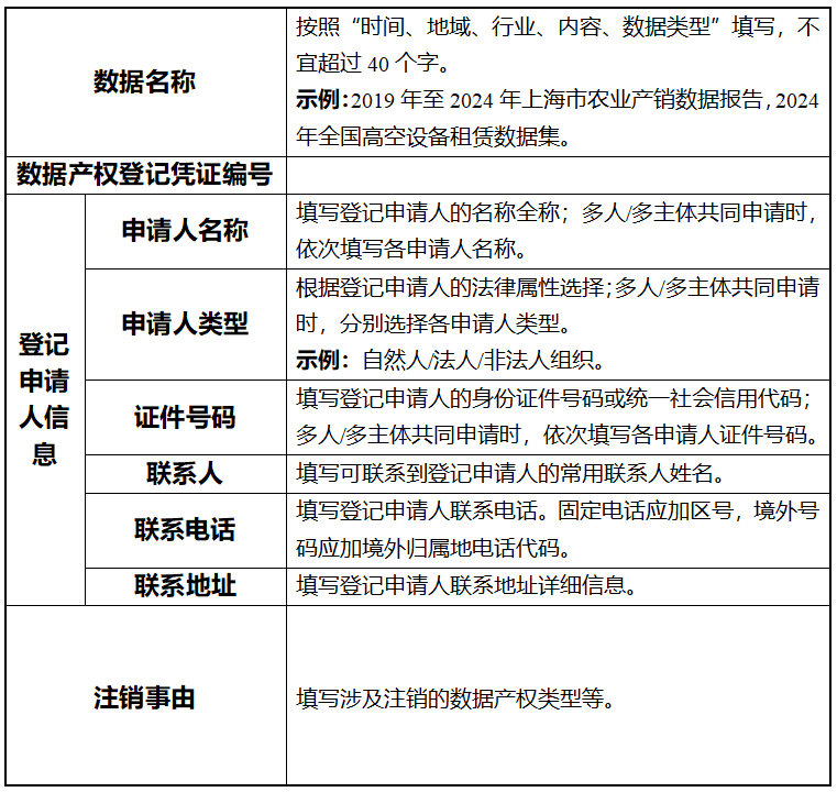
附件5 刊出登记肯求表(参考模板)
附件6 数据产权登记凭证样例
数据产权登记凭证编码法则 凭证编码共15位,由字母及数字组成。编码法则为:按从左至右的礼貌,由固定标识(2位)、地域(2位)、数据产权登记机构(1位)、数据产权赋码日历(6位)、数据产权登记活水号(4位)组成。
剪辑 陈艳婷开云体育官方网站 银河国际游戏平台官网 |









备案号: